The mechanism of BRG1-mediated macrophage infiltration in acute kidney injury
Longhui Yuan1, Fei Liu1, Jingchao Yang1, Yanrong Lu1, Yujia Yuan1.
1National Health Commission (NHC) Key Laboratory of Transplant Engineering and Immunology, West China Hospital of Sichuan University, Chengdu, People's Republic of China
Introduction: Acute kidney injury (AKI) represents an expending major public health challenge with high morbidity and mortality rates. BRG1, an ATPase subunit of the SWI/WNF chromatin remodeling complex, is involved in various physiological process, including inflammatory responses, activation and repair of antioxidant genes, and apoptosis. However, the direct role of BRG1 in the pathogenesis of AKI and its underlying mechanisms remain unclear.
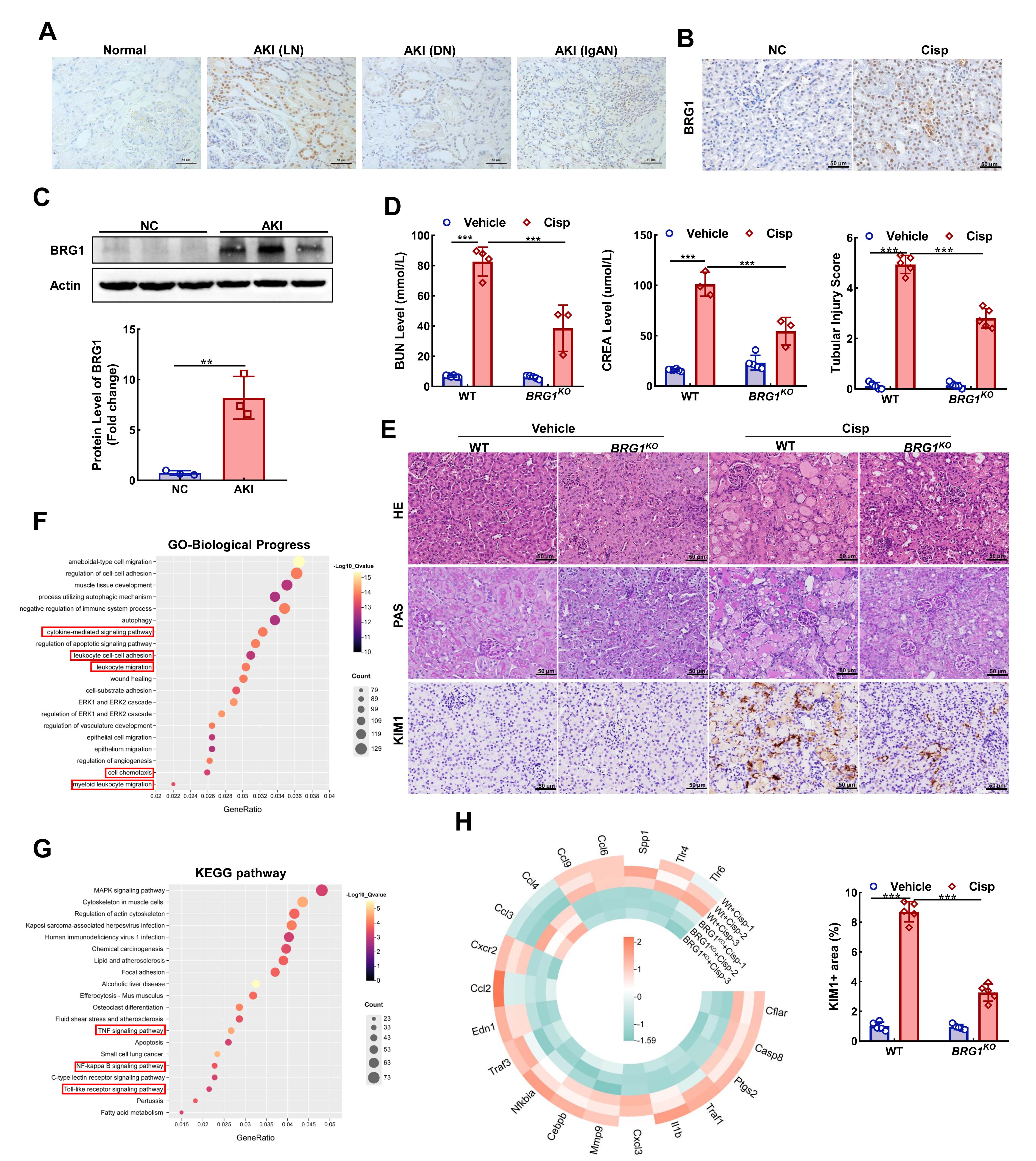
Methods: We initially assessed BRG1 expression in kidney from AKI patients and a cisplatin (Cisp)-induced AKI mouse model. Tubular epithelial cell (TECs)-specific BRG1 knockout mice (BRG1KO) were generated to investigate the role of BRG1 in AKI pathogenesis. After Cisp administration, renal function, histopathology, inflammation, immune cell infiltration, and single-cell RNA sequencing were performed. Results BRG1 expression was significantly elevated in the kidney tissues of AKI patients and the mouse AKI model, with predominant localization in TECs within the affected kidneys (Fig. 1A and 1B). Following Cisp injection, compared to wild-type (WT) mice, BRG1 knockout significantly reduced CREA and BUN levels, improved renal histopathology, and downregulated KIM1 expression (Fig. 1C-1E). Furthermore, BRG1 deficiency substantially attenuated the inflammatory response in AKI, as evidenced by alterations in inflammation-related signaling pathways and biological processes, and a marked downregulation of inflammation-associated gene expression in renal tissue (Fig. 1F-1H).

Dimensionality reduction and clustering analysis of all sequenced cells revealed a significant reduction in the proportion of infiltrating macrophages (IMs) and neutrophils in the kidneys of BRG1KO-AKI mice (Fig. 2A-2D). Deletion of BRG1 specifically reduced the communication between TECs and IMs, without affecting TEC-neutrophil communication (Fig. 2E). Consistently, flow cytometry and immunohistochemical demonstrated that BRG1 knockout significantly diminished macrophage infiltration in AKI (Fig. 2F and 2G). These findings suggested the TEC- IM communication may be the key to knocking out BRG1 to inhibit the inflammatory response in AKI and thereby improve renal injury. GO and KEGG analyses of differentially expressed genes in IMs discovered that BRG1 deletion in TECs suppressed the chemotactic effects of IMs, thereby reducing their infiltration into the kidney (Fig. 2H-2J).

Conclusion: These results uncovered that the elevated expression of BRG1 in TECs during AKI promotes inflammatory responses, enhances the TEC-IM communication, and accelerates macrophage chemotaxis, and its mediated inflammatory effects, ultimately exacerbating kidney damage. These findings provide novel insights into potential therapeutic strategies for the prevention and treatment of AKI.
the National Natural Science Foundation of China (82302756 ). the National Natural Science Foundation of China (82470750).
[1] BRG1
[2] Acute kidney injury
[3] Inflammation
[4] macrophage
[5] Cell communication