CD47 modulates the severity of renal ischemia-reperfusion injury by regulating macrophage polarization and function
Hongtao Jiang1,2, Yuxiang Chen1,2, Hidetaka Hara1,2, Tao Li1,2, luying zhang3, Huiling Gan1, Kun Wang2, Yi Wang1,2.
1Department of Kidney Transplantation, The Second Affiliated Hospital of Hainan Medical University, Haikou, People's Republic of China; 2The Transplantation Institute, Hainan Medical University, Haikou, People's Republic of China; 3Hainan Provincial Key Laboratory of Carcinogenesis and Intervention, Hainan Medical University, Haikou, People's Republic of China
Objective: Renal ischemia-reperfusion injury (RIRI) remains a critical challenge in kidney transplantation, with CD47 and macrophage polarization emerging as potential therapeutic targets. This study aimed to investigate whether CD47 modulates macrophage polarization to participate in RIRI and evaluate the protective effect of anti-CD47 antibody.
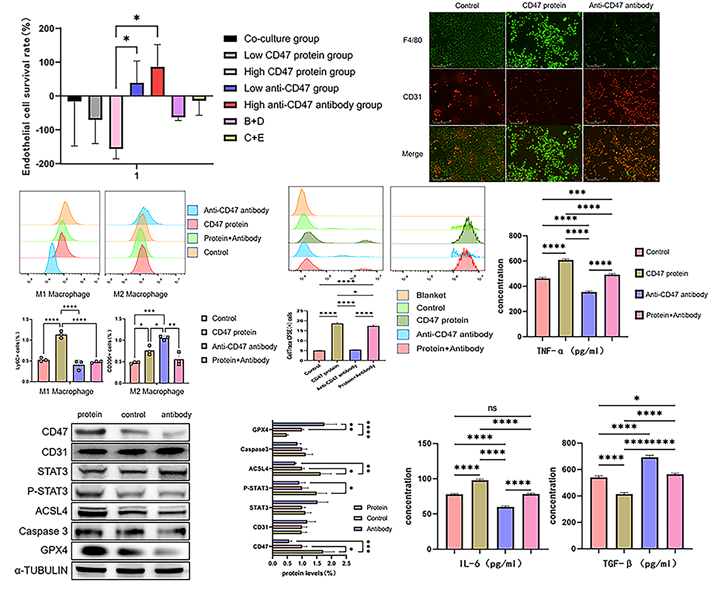
Methods: In Vitro Co-Culture Model: A co-culture model of mouse renal microvascular endothelial cells (RMVECs) and RAW264.7 macrophages was constructed. RMVEC viability was assessed by CCK-8 assay. Immunofluorescence staining quantified CD47-macrophage interactions and endothelial injury. Flow cytometry analyzed macrophage polarization (Ly6C+ M1 macrophage, CD206+ M2 macrophage) and phagocytic function (CFSE+ endothelial cell uptake). Western blotting detected protein expression of CD47, p-STAT3/STAT3, ACSL4, GPX4. ELISA measured secretion levels of TNF-α, IL-6, and TGF-β.
In Vivo Model: C57BL/6 mice underwent bilateral renal pedicle clamping (30 min) followed by reperfusion. Anti-CD47 (10 mg/kg or 20 mg/kg) was administered via tail vein 20 min before ischemia. At 72 h, renal tissues were harvested for HE staining, immunofluorescence (CD86, CD206), and Western blot analysis. Serum creatinine (SCr), blood urea nitrogen (BUN), and hepatic/hematological parameters (ALT, AST, RBC, Hb) were measured to evaluate in vivo toxicity of anti-CD47 antibody.
Results: CD47 bound to SIRPα effectively, injuring vascular endothelial cells. Its overexpression promoted M1 polarization of macrophages, enhanced phagocytic ability, and induced release of pro-inflammatory factors (IL-6, TNF-α), thereby inducing endothelial cell ferroptosis via activating the IL-6/STAT3 pathway (upregulation of ACSL4, downregulation of GPX4). Anti-CD47 antibody reversed these processes by promoting M2 polarization of macrophages, reducing serum SCr and BUN levels, alleviating renal pathological damage, downregulating ACSL4, FTH1, TRF-1, NLRP3, TNF-α, PARP1, p-STAT3, and IL-6, while upregulating GPX4, XCT, and TGF-β. No short-term hepatic or hematological toxicity was observed.
Conclusion: CD47 mediates RIRI by inducing M1 polarization of macrophages and activating the IL-6/STAT3-ferroptosis axis. Anti-CD47 antibody exerts protective effects by promoting M2 polarization without short-term systemic toxicity, identifying CD47 as a potential therapeutic target for RIRI.


National Key Research and Development Program of China (2024YFC3406800). National Natural Science Foundation of China (82460153). Hainan Province Clinical Medical Center. Hainan Province Graduate Innovation Research Project (Qhys2022-227).
[1] Macrophages
[2] Renal ischemia-reperfusion injury
[3] CD47
[4] Kidney transplantation
[5] IL-6/STAT3
[6] Ferroptosis